TERRA – a permaculture approach for rural solid waste
Perma – Rev. Perma – Perma jour., v. 3, n. 1, e31202501, primavera de 2025.
Submetido em 30mai2025. Aceito em 31ago2025
Revisão por Adriana Galbiati e Tamires Radharani Panche Castilho dos Santos
DOI – https://doi.org/10.5281/zenodo.17039491
Objetivos
Essa nota permacultural aborda a gestão de resíduos sólidos rurais. Propõe-se o uso da palavra TERRA para guiar sobre a gestão desses, onde cada uma de suas letras indica ações que envolvem sua transformação, seu encaminhamento, a recusa e o repensar, reciclar e aproveitar. Uma sinalização semafórica é proposta nas figuras, onde o verde traz a importância de pensar resíduos como recursos, onde o importante ter em mente que é necessário, ao máximo, tentar aproveitá-los localmente. Já o amarelo, nos traz a necessidade de repensar o consumo de matérias-primas que terão de ser recicladas ou transformadas externamente à escala comunitária. Por fim, o vermelho nos coloca a necessidade de recusar/repensar sobre o consumo de “bens” cujo ciclo de reinserção desses como matérias-primas é demasiadamente longo e envolve poluição e alto consumo energético.
Introdução
Essa nota foi originalmente escrita em 2020 em um formato interativo e publicada junto ao sítio eletrônico da Rede NEPerma Brasil. Após alguns retornos de leitores, sobretudo, extensionistas rurais, foi revisada e atualizada para o formato de artigo e publicado nesta edição da Revista Perma.
Vivemos em um mundo repleto de “modernidades” e “facilidades” conhecidas como “bens” de consumo, constituídos por diferentes composições químicas, muitas vezes inseparáveis e, em muitos casos, irreconhecíveis para a natureza.
Muito se fala sobre gestão de resíduos sólidos, especialmente em relação a velhos hábitos e valores estigmatizados por uma gestão centralizada, que sempre buscou tratá-los como um “problema” e não um recurso, enviando-os para longe do cidadão urbano, criando a falsa ideia de que o “problema” foi resolvido. Essa obsoleta estratégia consola aqueles que não questionam ou não se importam sobre o destino dos resíduos por si produzidos e, nos coloca na condição de meros espectadores de um show de mágica do desaparecimento, cujo resultado possui um alto custo socioambiental.
Nas zonas rurais dos nossos municípios brasileiros, essa realidade consegue ser pior. Muitas vezes, a gestão pública municipal não atende plenamente a população do campo, que se vê obrigada a gerir os resíduos por meio de iniciativas individuais e/ou comunitárias, buscando atenuar os problemas gerados pelo consumo e descarte errôneo dessas matérias-primas.
Segundo a Política Nacional de Resíduos Sólidos (PNRS), “a realização da gestão dos resíduos sólidos gerados nas áreas rurais é dever dos municípios brasileiros”, mas “o deficit no acesso à coleta de resíduos sólidos em comunidades rurais, muitas vezes compele a população do campo a optar por enterrar, queimar ou dispor de modo irregular o lixo produzido no domicílio” (Brasil, 2020).
Há 15 anos, a Política Nacional de Resíduos Sólidos (PNRS) (Brasil, 2010), sequer mencionou o ambiente rural. Apenas em 2019, a Fundação Nacional de Saúde (FUNASA, 2019) publicou o Programa Nacional de Saneamento Rural (PNSRural). Neste Programa, o “Volume 2 – Processos participativos”, traz uma discussão para os resíduos sólidos rurais, incluindo na lógica de gestão, a “Redução, reutilização, recuperação e reciclagem de resíduos rurais”. Também apresenta alternativas de gestão, como “a implantação de aterros rurais de pequeno porte”, o que replica a lógica do “resíduo como problema”. Ainda menciona “à criação de cooperativas de catadores de materiais recicláveis, que estimula a autogestão comunitária” (FUNASA, 2019, p. 35).
Ainda nesse volume, o PNSRural apresenta uma discussão sobre soluções coletivas e individuais de gestão dos resíduos sólidos recicláveis, orgânicos e rejeitos, avançando na pauta da gestão, quando coloca a “não geração, redução e reutilização” como guias para resíduos recicláveis, a compostagem para orgânicos e, estações de transbordo coletivas para rejeitos a serem encaminhados ao aterro sanitário (FUNASA, 2019, p. 36).
Em relação ao manejo, o PNSRural ainda foca na gestão centralizada com a responsabilidade do município, mas traz também, itens que estimulam a participação popular, como a implantação de Pontos de Entrega Voluntária (FUNASA, 2019, p. 53), operando como unidades de transbordo comunitárias, fazendo com que as onerosas coletas por parte dos serviços municipais, ocorram com menos frequência, diminuindo os custos ao erário.
O Programa Sustentar da Fundação Nacional de Saúde, coloca o cidadão rural como “sujeito histórico e de direitos que se torna protagonista de sua própria história e assume aquilo que é seu, se envolve na implementação e continuidade das ações” (Brasil, 2018). Esse Programa propõe a participação cidadã por meio do operador domiciliar, orientado pelo orientador local, um técnico “devidamente instruído e apoiado pelo nível municipal de gestão”, que “contribui para a continuidade das ações mesmo frente as constantes mudanças de gestão dos municípios” (Brasil, 2018). Por fim, há o papel do Gestor Municipal, que segue a cartilha do resíduo como “problema”, resolvendo a gestão com o “sumiço” do mesmo.
Em resumo, mesmo que a legislação e a gestão federal estimulem a participação cidadão quanto a gestão dos recursos, a maioria dos municípios ainda adota uma lógica urbana de gestão de resíduos sólidos, onde prevalece o “problema” a centralização como “solução”, perpetuando uma prática em que a disputa de poder e a má resolução dos serviços sanitários, coloca em risco toda a população.
Reforça-se aqui que o entendimento de resíduos sólidos como um problema afeta a todos, pois não permite que encontremos boas indicações de insumos de consumo, bem como, nos deixa de fora do processo de cuidar desses resíduos, sejam eles líquidos ou sólidos. Focado nisso, os permacultores do Núcleo de Estudos em Permacultura da UFSC e da EPAGRI/SC, trazem essa nota técnica que propõe repensar nossa relação com os resíduos sólidos rurais.
Acreditamos que é preciso estimular o senso crítico de cada cidadão da zona rural para o seu papel como responsável, individual e coletivo, nos processos que envolvem o consumo, uso, aproveitamento e destinação dos resíduos sólidos.
Assim, buscando a participação cidadã, é importante que a gestão de resíduos sólidos rurais seja pensada a partir da escala de percepção do indivíduo, da sua unidade rural ou mesmo, da comunidade que o abriga, permitindo que esse possa entender, estabelecer estratégias e resoluções efetivas para a gestão das matérias-primas que compõem os resíduos.
A educação ambiental considerando a TERRA
Em nosso avançado estágio de desconexão com a Terra, a educação ambiental é abordada apenas através da lógica dos 3Rs: Reduzir, Reciclar e Reutilizar. Porém, essa abordagem não estimula, de forma clara, o “não consumo”, o Recusar – e tão pouco nos aponta o Repensar de nossas escolhas e atitudes. Assim, considerar pelo menos esses 2Rs a mais se torna algo emergencial, pois nosso planeta é uma ilha da qual não temos como sair, ou seja, não temos onde “descartar” coisas que não queremos ou não gostamos. Dessa forma, buscando atender todos esses “R” e estar conforme o que estabelece a Política Nacional de Resíduos Sólidos (Brasil, 2010) – Figura 1), sugerimos pegar uma “cola” no nome do planeta TERRA (Figura 2) e, a partir de suas letras, estabelecer formas de gerenciar os resíduos sólidos numa compreensão de recurso e não de “problema”.

O Transformar considera a reutilização de um determinado resíduo como recurso para outra finalidade dentro da unidade rural e, que não cause dano ambiental, pois será incorporado na paisagem. Encaminhar compreende aqueles resíduos cuja reinserção na unidade rural não é possível e, assim, exige seu encaminhamento para unidades de disposição final de resíduos sólidos. Recusar ou Repensar se referem àqueles insumos que podem ser substituídos pela adoção de alternativas de fácil reinserção na unidade rural, com reciclagem ou reutilização em ciclo curto. Reciclar abrange aqueles resíduos que não podem ser diretamente reinseridos na unidade rural e necessitam ser encaminhados para centros de triagem, visando sua posterior utilização como matérias-primas por outros processos de produção. Aproveitar atende todo aquele resíduo que pode ser reutilizado em outro processo dentro da unidade rural, prolongando sua vida útil, mas que em algum momento terá de ser encaminhado para a reciclagem, ou mesmo, ser descartado.

A permacultura, por meio da sua ética e princípios de planejamento, busca reconectar-se com a natureza, facilitando nossa relação com os ambientes que nos abrigam. Assim, precisamos pensar que para cada uma das ações envolvidas na TERRA, temos um princípio de planejamento da permacultura que evidencia sua escolha.
Para o Transformar, fica evidente o princípio “Não produza desperdícios”, que nos auxilia a pensar a conversão de resíduos internos ao espaço rural, em adubos orgânicos e inorgânicos.
O Encaminhar, nos coloca a necessidade de reconhecer que a geração de resíduos mistos é, geralmente, fruto de decisões imediatistas e, que esses são de difícil inserção em processos produtivos internos ao espaço rural. Isso exigirá sua destinação para ciclos externos longos, que estão fora do nosso raio de ação. Essa relação nos remete ao princípio “use soluções pequenas e lentas”, na busca por encontrar outras vias de consumo que evitem a geração desse tipo de resíduo.
Ao buscar Recusar ou repensar insumos de fora da unidade rural, você é estimulado a reconhecer recursos internamente, o que nos remete ao princípio “use e valorize os recursos naturais renováveis”.
Reciclar, considerando que resíduos são, na verdade, recursos, possibilita a gestão em nível individual ou comunitário, priorizando ciclos curtos e evitando uso de energia em demasia. Essa ação nos mostra a necessidade de interagir com a comunidade para “integrar ao invés de segregar” no intuito de buscar soluções coletivas locais.
Aproveitar é um estímulo para aumentar a vida útil de materiais tidos como resíduos, antes de encaminhá-los para fora da unidade rural. Essa noção nos traz a lógica do princípio “use a criatividade e reaja às mudanças” para pensarmos em reúsos antes de descartar matérias-primas.
Zonas energéticas para resíduos
Ainda dentro da lógica de interagir com o ambiente e de produzir o menor impacto possível, a permacultura nos traz o conceito de zonas energéticas. Para resíduos sólidos, essas zonas de consumo de energia ou “de gasto energético das reciclagens”, podem ser relacionadas ao tamanho do ciclo envolvido para que um determinado recurso retorne a unidade rural (Figura 3).
Assim, respeitando uma lógica semafórica, para cada ciclo temos:
- Ciclo curto – é tido como desejável ou ideal e compreende a produção e a transformação dos resíduos dentro da unidade rural. Nesse contexto, a gestão depende apenas de você.
- Ciclo médio externo – é algo que deve ser repensado, pois considera apenas a reciclagem em escalas maiores de gestão, que envolvem você e sua comunidade sob o bojo da administração municipal, que na maior parte das vezes enxerga apenas o perímetro urbano em suas ações de gestão de resíduos, não permitindo a participação direta da população na tomada de decisão.
- Ciclo longo externo – precisa ser encarado como algo indesejável, pois compreende uma gestão que demanda muita energia, do início ao fim do ciclo da matéria-prima, por vir de longe e/ou passar por muitos processos de transformação e destinação, tornando-se, portanto, recusável.

Nesse cenário, uma unidade rural típica no Brasil produz basicamente três tipos de resíduos: os transformáveis, os recicláveis e os rejeitáveis (Figura 4). Os resíduos transformáveis compreendem todos os que podem ser incorporados/mantidos na unidade rural sem prejuízo ambiental. Já os resíduos recicláveis, compreendem aqueles que devem ser reutilizados quantas vezes puder e onde for possível, antes de serem enviados para fora da unidade rural, sendo então, encaminhados a unidades de triagem e posterior destinação conforme forem separados. Os resíduos rejeitáveis envolvem aqueles que não se enquadram nas condições anteriores, ou seja, não podem ser incorporados à unidade rural, pois são impossíveis de serem transformados em matéria-prima e, também, não podem ser usados ou reciclados.

Tomada de decisão
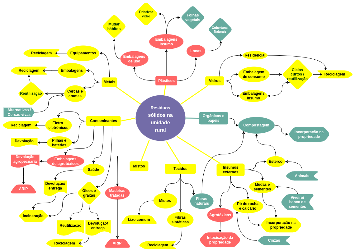
Considerando toda a gama de produtos consumidos em uma unidade rural, seja ela convencional, orgânica ou agroecológica, a equipe de permacultores que discutiu a presença dos resíduos sólidos em ambiente rural, optou por lidar com todos eles, seguindo, também, a lógica semafórica. Desta forma, um mapa conceitual (Figura 5) foi trabalhado para esquematizar, de forma sistêmica, como pode ser conduzida a gestão dos resíduos considerando as seguintes perguntas:
- Quais resíduos são transformáveis e no que podem ser transformados?
- Quais resíduos são recicláveis e quais são as alternativas em substituí-los?
- Quais resíduos são rejeitáveis e quais são as alternativas ao rejeitarmos?
O mapa conceitual apresenta uma categorização das matérias-primas mais consumidas em unidades rurais, incluindo: contaminantes, insumos, metais, mistos, orgânicos e papel, plásticos, tecidos, e vidros.
Estruturado em diferentes níveis, o mapa conceitual apresenta um 1º nível (retângulos), que dão acesso a explicações pertinentes a cada tipo de resíduo e as suas ramificações de 2º nível (elipses). Dessa, partem ramificações em padrão dendrítico para cada categoria de resíduo e, no 3º e 4º níveis, temos as relações de entrada/saída desses, na unidade rural.

Resíduos contaminantes
Resíduos que apresentam compostos perigosos que promovem contaminação ambiental, incluindo óleos minerais e vegetais, graxas, madeiras “tratadas” (em autoclave, por exemplo), resíduos de saúde, embalagens de agrotóxicos, eletroeletrônicos, pilhas e baterias.
Transformar
O papel higiênico do banheiro pode ser compostado, se separado de eventuais plásticos presentes em embalagens de sabonetes e absorventes. Óleos vegetais usados, após filtrados, podem ser utilizados de forma diluída em água (1/10) na aplicação foliar em árvores que apresentam fungos em sua superfície. O início do fogo no fogão a lenha pode receber um pouco de óleo vegetal usado. Isso auxilia na queima inicial e melhora a estabilização das chamas e fumaça.
Encaminhar
As embalagens de agrotóxicos devem ser esvaziadas para o uso e tríplice lavagem, e então encaminhadas de volta para quem vendeu ou forneceu os produtos, ou no local indicado na nota fiscal do mesmo, seguindo o ciclo da logística reversa em que esta embalagem será devolvida para a indústria para ser reciclada3.
Os resíduos de saúde, como remédios vencidos e seringas devem ser entregues no posto de saúde ou em farmácias. Por se tratarem de resíduos perigosos, esses estabelecimentos são obrigados a encaminhar os mesmos para a logística reversa de medicamentos descartados pelos consumidores4. O mesmo deve ser considerado para pilhas e baterias, que devem ser entregues em pontos de coleta como estabelecimentos que comercializam itens dessa natureza ou em instituições públicas que os recebam. Esses encaminharão para empresas de reciclagem5.
Madeiras “tratadas” devem ser enviadas para o aterro de resíduos industriais perigosos, pois poluem tanto quanto agrotóxicos.
Recusar/repensar
Algumas estratégias para evitar o uso de absorventes íntimos que contenham materiais sintéticos podem ser adotadas. Nisso, calcinhas e cuecas absorventes podem ser grandes aliadas. Ainda existe o coletor ou copinho reutilizável para o ciclo menstrual como alternativa para não geração de resíduos plásticos no lixo do banheiro.
As fraldas descartáveis podem ser trocadas por fraldas de pano feitas com tecidos de fibra natural.
As madeiras “tratadas” por processo de autoclave devem ser recusadas em virtude da carga poluidora dos compostos utilizados no “tratamento”. Uma solução para mourões/palanques seria a utilização de moirões vivos, pois a vida útil de árvores é muito maior. Outras alternativas ao uso de madeiras tratadas, seria utilizar as madeiras mais duras, ou ainda, elaborar uma solução a base de óleo queimado ou o uso de solução a base de óleos vegetais como linhaça, própolis e cera.
Pilhas devem ser recusadas e, caso não seja possível, podem ser substituídas por baterias recarregáveis, o que não excluirá a necessidade de destinação quando perderem sua função, mas, pelo menos, serão úteis por mais tempo.
Reciclar
Resíduos eletroeletrônicos devem ser entregues em pontos de coleta específicos. Isso permitirá seu encaminhamento para serem desagregados e terem seus constituintes separados e reaproveitados como matéria-prima pela indústria.
Aproveitar
Em pequenas quantidades, os óleos vegetais podem ser utilizados para iniciar o fogo em fogões a lenha. Quando incorporados a papéis-toalha ou guardanapos, os mesmos podem ser incinerados com o resíduo de banheiro, ou ainda, compostados apenas em processos termofílicos.
Os óleos e graxas minerais, se não utilizados no tratamento de madeiras, devem ser entregues em estabelecimentos como oficinas mecânicas e postos de abastecimento, que possuem protocolo para destinação desses resíduos. Usando essa via, os mesmos poderão ser transformados em outros produtos com retorno no ciclo longo de reciclagem, tais como óleo para lubrificação de correntes de motosserra.
Resíduos de insumos
São aqueles produtos utilizados como fontes de energia ou matérias-primas na unidade rural, tais como: sementes, mudas, agrotóxicos, pós de rocha como o calcário e o fosfato natural, cinza de lenha, farinha de ossos, vísceras e outros.
Transformar
A utilização de cinzas da queima de madeiras não-tratadas e papéis pode atender usos para pequenas áreas e evitar a aquisição de pó de rocha. Sua aplicação pode se dar como fertilização mineral e auxiliar na diminuição da acidez de solos com pH ácido.
Uma das melhores formas de conservar sementes é trocando-as. Sim! A troca compartilhada de sementes com vizinhos pode salvar você de uma eventual falta de sementes, caso os métodos de conservação que você utiliza não funcionem a contento.
A utilização do esterco animal (fezes + urina) é uma maneira sustentável e econômica de aproveitamento dos resíduos sólidos da pequena unidade rural, evitando assim, descarte de dejetos no ambiente e sua utilização como fertilizante do solo. A urina de vacas é um dos fertilizantes mais populares em pequenas unidades rurais. O local de ordenha pode contar com piso impermeável e sistema de canaleta que direcionam a urina para bombonas, a serem utilizadas no transporte para áreas que necessitem de fertilização.
Encaminhar
Numa unidade rural que se utiliza insumos internos, não haverá resíduos a serem encaminhados para destinos externos, a não ser os excedentes, que podem servir como moeda de troca na comunidade, atendendo assim, a necessidade de vizinhos.
Recusar/Repensar
Os agrotóxicos adotados em unidades rurais com produção convencional de alimentos serão incorporados à paisagem da unidade rural, trazendo prejuízos à saúde humana, ao ambiente e aos cultivos. Assim, recusá-los passa a ser uma meta de boa gestão rural, que pode ser amplificada com a conversão dos sistemas produtivos para agroecológicos.
As sementes e mudas se constituem em um importante recurso de sucessão das atividades produtivas na unidade rural. Em tempos de sementes que se acabam (terminator) ou perdem seu vigor (híbridas): o cultivo próprio de mudas, a preservação e seleção natural de sementes em nível local são ótimas opções para se manter a unidade rural sempre bem servida de plantas adaptadas ao ambiente em que se desenvolveram.
É importante lembrar que as minhocas produzem húmus, que são excelentes corretoras do pH dos solos e da estrutura, que facilitam o desenvolvimento de raízes. Assim, agriculturas de clima tropical e subtropical, que compreendem quase a totalidade do Brasil, devem considerar o aporte e manutenção de matéria orgânica nos solos para garantir a retenção de minerais essenciais ao crescimento das plantas. Nesse sentido, todo e qualquer processo de compostagem é bem-vindo, sobretudo se for feito diretamente no local de plantio.
Reciclar
Todos os insumos são matérias-primas que serão incorporadas na unidade rural, evitando assim, a necessidade de reciclagem. A escolha certa de quais insumos serão usados é fundamental para que se mantenha a saúde ambiental da unidade rural.
Aproveitar
O uso do esterco produzido na unidade rural deve ser priorizado e reforçado por adubação verde. O esterco é um material de baixo custo, alto teor em nutrientes e eficiente na promoção da vida no solo e na adubação das plantas. Além dos macronutrientes, os estercos fornecem também cerca de mais 13 micronutrientes, que são indispensáveis às plantas e à microbiota do solo. Galinhas e outros animais (Figura 6) podem incrementar a produção de esterco e, nas regiões de pomar, realizar o trabalho de adubação por restos de poda e, assim, acelerar o crescimento das culturas.

Processos de fermentação dos estercos promovem a inativação dos microrganismos patogênicos, causadores de doenças. A esterqueira (Figura 5) é um dispositivo acessível que auxilia nesse processo de transformação do chorume, permitindo que o mesmo seja tratado no próprio local e não vá para o solo e corpos d’água.
Os líquidos das esterqueiras, após maturados, poderão ser usados como adubo líquido, diluído na proporção de 1/10 (1 parte de chorume para 10 partes de água), com excelentes resultados no desenvolvimento das plantas. O processo de maturação do esterco é lento e depende das condições climáticas. Para se acelerar o processo, recomenda-se a agregação de materiais como palha, folhas, serragem, entre outros, que favorecerão a aeração da pilha de compostagem.
Uma vez curtido, o esterco pode ser utilizado como adubo orgânico na agricultura, hortas, pomares, vasos e jardins, como ingrediente na elaboração de compostos orgânicos e na criação de minhocas (vermicompostagem), dependendo de seu estado de maturação.
Se a unidade rural possuir açude/tanque é possível bombear a água com a lama (lodo) concentrada no fundo, estabelecendo um processo de fertirrigação.
Metais
Os metais compreendem todos aqueles materiais constituídos por ferro, alumínio, cobre, zinco, aço, enfim, ligas metálicas, em geral. Na unidade rural esse tipo de matéria-prima está geralmente presente em cercas, ferramentas, utensílios, peças de automóveis e tratores e embalagens de consumo.
Transformar
Pregos de ferro usados podem ser descartados junto a touceiras de bananeira. Quando enferrujados, podem ser imersos em vinagre para compor uma solução de tingimento para ser utilizado em madeiras. Após serem utilizados como tingidores, os mesmos podem ser destinados às touceiras de bananeiras.
Encaminhar
Tampas de metal de potes de geleias e conservas, os enlatados em geral e demais peças metálicas, devem ser encaminhados à coleta seletiva do seu município ou serem entregues em pontos e postos que recebem esse tipo de matéria-prima.
Recusar/repensar
Por fazerem parte de uma cadeia de ciclo longo, proveniente da mineração, os metais em geral devem ser repensados e, na eminência não poderem ser substituídos, sua vida útil deve ser prolongada na unidade rural.
Além do uso de cercas metálicas, outras possibilidades de isolamento de áreas são viáveis utilizando-se cercas vivas com bambus, gravatás, azaleias e outras diversas espécies vegetais (Figura 7). Outra opção são os mourões vivos ligados por treliças de bambus ou de outras madeiras flexíveis, conforme a finalidade do cercamento.

Reciclar
Os itens e as peças de origem metálica necessitam de processos industriais para a sua reciclagem, exigindo que esse tipo de matéria-prima seja retornada a um ciclo longo.
Aproveitar
Antes de descartar arames e cercas, outros usos podem ser feitos, como: galinheiros móveis (tratores de galinhas), parreirais, composteiras de cerca e adornos (artesanato e decoração) no turismo rural. Telas soldadas podem ser usadas como ferraria em lajes de concreto e passeios para automóveis. Após a serventia desses materiais nessas diferentes aplicações os mesmos deverão ser encaminhados para a reciclagem.
Mistos
Resíduos constituídos por materiais diversos e indissociáveis tais como embalagens de Tetra Pak®, calçados, pneus e botas que não podem ser reutilizados ou mesmo reciclados.
Transformar
Entulhos como restos de telhas de barro e tijolos podem ser usados no preenchimento de buracos em acessos e estradas. Com o tempo esses materiais serão incorporados ao meio ambiente, dando resistência ao pavimento. Pedaços de azulejo não devem ser utilizados em acessos, pois podem cortar pneus. Para entulhos que contenham materiais cortantes, uma saída é o seu uso no nivelamento de contrapisos, como comentado a seguir em “Aproveitar”.
Encaminhar
A destinação mais indicada é, infelizmente, o envio para o lixo comum.
Recusar/repensar
É importante recusar embalagens mistas e priorizar aquelas constituídas por materiais únicos e retornáveis, dessa forma, prefira o vidro ao invés do Tetra Pak®.
A bioconstrução pode ser uma boa opção para se evitar a produção de entulhos da construção civil convencional. Edificações bioconstruídas apresentam menor impacto ambiental, pois se utilizam, em boa parte, de materiais locais que poderão ser reutilizados/descartados na própria unidade rural.
Reciclar
Em alguns locais existem centrais de recebimento de restos da construção civil, para serem utilizados como matéria-prima na confecção de novos materiais a serem aplicados no mesmo setor. Procure saber se na sua cidade/região há esse tipo de recebimento.
Aproveitar
Resíduos como entulho/caliça, a depender da composição, é aconselhável serem utilizados como material de preenchimento em leitos de pisos que serão, posteriormente, cobertos por cimento. Seria uma espécie de sepultamento desse material que é considerado um resíduo inerte.
Restos de telhas, tijolos, azulejos, geralmente produzidos na construção de edificações podem ser utilizados no final da obra como camada de preenchimento em sistemas de tratamento de águas contaminadas (vaso sanitário do banheiro), como a bacia de evapotranspiração (BET) ou tanque de evapotranspiração (Figura 8).
Na mesma linha, pneus de carro podem ser utilizados na estruturação da câmara séptica da BET ou mesmo como forma de sapata em fundações de edificações. Não utilize pneus para conformar canteiros ou mesmo proteger árvores, pois estarão expostos ao sol, permitindo sua degradação e liberação de componentes químicos nocivos ao meio ambiente.

Orgânicos e papel
Resíduos sólidos orgânicos e papel são todos os que vêm da natureza e podem ser reabsorvidos pela mesma, como cascas de frutas, folhas de árvores, papéis, embalagens de folhas, cestas de palha, tecidos de algodão, linha, seda, lã.
Transformar
Os papéis usados no banheiro podem ser compostados separadamente (Figura 9), e após serem transformados em matéria orgânica e, então, utilizados para adubação de árvores no pomar ou sistema agroflorestal. Cascas e folhas podem ser utilizadas como cobertura morta em canteiros. Isso inibirá a proliferação de ervas “danadinhas” (espontâneas) e, de brinde, você fará a compostagem desses materiais nos próprios canteiros.
Encaminhar
Caso não tenha espaço para compostar, o que é difícil em ambiente rural, é possível separar os resíduos orgânicos dos demais e ceder a algum vizinho que queira compostá-los. Não sendo possível e, mesmo que vá para a coleta comum e depois para o aterro, o fato de estar separado facilitará a separação pelos catadores e isso ajudará no tempo de decomposição destas matérias orgânicas.

Recusar/repensar
Descasque mais e desembale menos! É importante valorizar alimentos produzidos na unidade rural e/ou localmente, bem como, recusar aqueles que venham de fora e embalados em plásticos, metais ou em composições mistas como o Tetra Pak®.
Reciclar
Utilize composteiras ou vermicompostagem para a reciclagem dos orgânicos em sua própria casa. Outra forma de reciclar orgânicos é através da utilização em biodigestores, resultando na produção de biogás para uso doméstico e biofertilizantes.
Aproveitar
Utilize cascas e sementes em receitas alimentares, porque elas são fontes de nutrientes importantes.
É indicado aproveitar o composto que você mesmo fez na sua composteira. Desse processo de compostagem, o chorume produzido pode ser usado de forma pura em cima das plantas que você deseja exterminar. Sob ótica oposta, o chorume pode ser usado como biofertilizante na fertirrigação. Para isso, dilua-o em 10 partes de água e aplique no solo entre as plantas. Isso melhora a biota do solo, disponibilizando nutrientes para as plantas no curto prazo.
Plásticos
Os plásticos compreendem aquelas matérias-primas oriundas do petróleo, que apresentam embutido um grande consumo de energia e alto impacto ambiental, devido à sua cadeia produtiva longa. O plástico está muito difundido atualmente, mas nossos pais e avós viviam tranquilamente sem eles. Apresentando inúmeras composições, os plásticos causam muita confusão, quando o quesito é a sua destinação para a reciclagem, por essa razão são elencados como resíduos rejeitáveis.
Transformar
Devido à diversidade de formas e constituintes de recursos oriundos do plástico, sua transformação não é possível na unidade rural, exigindo que o mesmo seja inserido no ciclo externo longo.
Encaminhar
Os resíduos plásticos gerados dentro da unidade rural, após serem usados como lonas, potes e outros, devem ser encaminhados para a reciclagem, onde catadores os separarão por tipo, visando direcionar o recurso ao processo de reciclagem e serem usados como matéria-prima em novos processos industriais.
Para estarem aptos à reciclagem, as embalagens precisam ser limpas antes de serem descartadas no lixo reciclável. Essa lavagem pode ser feita com água cinza proveniente da máquina de lavar roupas. Para tal, você pode armazenar essa água em bombonas ou caixas d’água a cada lavagem de roupa. Essa água ainda poderá ser usada na irrigação, caso não tenha contaminantes. Caso haja muita água cinza proveniente das lavações, essa pode ser também utilizada para lavar pisos, máquinas agrícolas, carros entre outros.
Recusar/Repensar
É necessária uma mudança de hábitos e atitudes que repensem os materiais que podemos utilizar. Assim, se formos utilizar plásticos, que os mesmos sejam constituídos de matérias-primas biodegradáveis.
É possível substituir as embalagens plásticas utilizadas para a comercialização de produtos da unidade rural, por uma série de folhas e fibras vegetais (Figura 10). Dentre eles podemos destacar: bananeira, açafrão, palmeira, milho, bambu, helicônias, folhosas como couve e repolho, piaçava e taioba.

Em vez de usar lonas plásticas como cobertura de canteiros, pode-se optar por coberturas mortas e vivas (Figura 11). O sistema de plantio direto na palhada também é uma boa saída. Nele, as plantas que restaram do plantio anterior, servirão de cobertura e fonte de nutrientes para a próxima cultura, mantendo o solo protegido e com uma microbiota excelente para as plantas, diminuindo o trabalho de capina.

Na cobertura da silagem podem ser utilizadas paredes permanentes como nas trincheiras de concreto ou de madeira, cobertas com madeira e/ou argila, bem como, seu armazenamento pode ser feito em barris.
Reciclar
Os itens plásticos necessitam de processos industriais para a sua reciclagem, exigindo que esse tipo de matéria-prima seja retornada em um ciclo longo. Assim, sua destinação é externa à unidade rural, ou mesmo, à comunidade.
Aproveitar
Os plásticos utilizados na unidade rural podem ser reutilizados, aumentando sua vida útil antes de serem encaminhados à reciclagem. É possível aumentar a vida útil de uma embalagem num ciclo curto de comercialização estimulando-se o retorno da mesma por parte dos clientes em feiras, por exemplo.
Sugere-se também a adoção de embalagens retornáveis, como vidros para mel, pastas e geleias. Para essas embalagens, também funciona a lógica de retorno em ciclo curto, com algum incentivo financeiro ao cliente, como um desconto na compra de um novo produto da mesma linha, ou mesmo um crédito para ser abatido na compra total, quando o cliente trouxer a embalagem vazia para troca.
A venda de porções, como, por exemplo, de tomate-cereja, morango ou fisális, pode ser feita com caixas de papelão usadas no reverso ou papelão encerado, solicitando, também, que o cliente traga na próxima feira.
Tecidos
Os tecidos de fibras naturais estão geralmente presentes nas malhas de algodão, lã, seda, bambu e bananeira (Figura 12). As fibras sintéticas são encontradas nas malhas de PET, tecidos tecnológicos, náilon, elastano e licra. Os tecidos de fibras mistas estão geralmente presentes em EPIs como luvas e aventais.
Transformar
Os tecidos de fibras naturais podem ser utilizados tanto na composteira, como nos canteiros para abafar plantas espontâneas (Figura 12), ou mesmo, serem incinerados para posterior utilização da cinza como fertilizante mineral.
Encaminhar
Encaminhe os tecidos sintéticos com plásticos para a coleta seletiva do seu município ou entrega em pontos e postos de coleta.
Recusar
É importante recusar fibras sintéticas em virtude do longo ciclo que as mesmas possuem para serem transformadas e, no contraponto, deve-se priorizar a adoção de fibras naturais, por serem de fácil transformação em recursos para serem reutilizados na unidade rural.

Reciclar
Caso seja inevitável o consumo de fibras sintéticas, escolha aquelas que você conhece a composição e sabe como destinar à reciclagem.
Aproveitar
Antes de descartar roupas que não tenham mais funcionalidade, pense em usos secundários como na confecção de outras roupas, tapete de banheiro, pano de chão, pano de limpeza, artesanato, etc. Caso estejam em boas condições de uso, repasse a assistência social de seu município.
Vidros
O vidro é um dos materiais que mais podemos reutilizar até retornar ao ciclo longo da reciclagem industrial. É um material durável e esterilizável que podemos reutilizar várias vezes aumentando sua vida útil e a de alimentos na unidade rural.
Transformar
Os vidros de conservas e doces podem ser reutilizados como potes na sua casa ou, ainda, serem devolvidos ao fornecedor do produto para ser reutilizado, evitando novas aquisições de embalagens dessa natureza e, que seja necessário mais matéria-prima e gasto de energia para fabricação de novos vidros.
Encaminhar
Quando for encaminhar vidros quebrados para o lixo (resíduo sólido) reciclável, lembre-se de embalar bem e escrever na embalagem “vidro quebrado”, para que a pessoa que recolhe o nosso lixo não se machuque. Para embalar os vidros quebrados você pode usar um papelão ou vários papéis, garrafas PET, ou ainda, tecidos que não podem mais ser aproveitados.
Recusar/Repensar
Devemos recusar embalagens de vidro descartáveis ou que não possam ser reutilizadas várias vezes. É importante, também, evitar consumir produtos de empresas que não tem logística reversa, que é a possibilidade de devolução dos produtos ou suas embalagens para o vendedor que os fornece.
Reciclar
Os itens de vidro necessitam de processos industriais para a sua reciclagem, exigindo que esse tipo de matéria-prima seja retornada à indústria por meio de catadores e empresas que efetivem o destino correto.
Aproveitar
Aproveitar e reaproveitar o máximo de vezes dentro da unidade rural, usar potes para compotas e doces, copos como unidades de medida, garrafas e vidros lisos em construções como tijolos de vidros em paredes ou como janelas, ou então doando a vizinhos que possam utilizar de outras formas. Esse ciclo curto para o vidro só serve para reutilização, pois após quebrados, os mesmos precisarão ser encaminhados à reciclagem.
Resultados
Espera-se com essa nota técnica ofertar uma nova abordagem que inclui um leque de possibilidades de gestão de resíduos sólidos para os cidadãos do campo.
Essa nota contou com uma apresentação em vídeo “Sessão ao vivo – Permacultura e saneamento: resíduos sólidos rurais”6, que traz cada ponto comentado.
Referências
Brasil. (2010). Lei no 12.305 de 02 de agosto de 2010. https://legislacao.presidencia.gov.br/atos/?tipo=LEI&numero=12305&ano=2010&ato=e3dgXUq1keVpWT0f1
Brasil. (2018). Programa SUSTENTAR Saneamento e Sustentabilidade em Áreas Rurais. Fundação Nacional de Saúde.
Brasil. (2020). Caderno didático técnico para curso de gestão de manejo de resíduos sólidos em áreas rurais do Brasil. Fundação Nacional de Saúde – FUNASA. http://www.funasa.gov.br/web/guest/publicacoes
Castagna, G., Barros, L., Yamamoto, P., & Dias, J. (2019). Manejo da água: Guia prático. Instituto de Projetos e Pesquisas Socioambientais. https://ipesa.org.br/arquivos/cartilha_manejo_da_agua_ipesa_v2.pdf
FUNASA. (2019). Programa Nacional de Saneamento Rural. Ministério da Saúde, Fundação Nacional de Saúde. – Brasília/DF: Funasa. https://repositorio.funasa.gov.br/bitstream/handle/123456789/501/MNL_PNSR_2019.pdf?sequence=1&isAllowed=y
Instituto Souza Cruz. (2004). Hortas Escolares: O ambiente horta escolar como espaço de aprendizagem no contexto do Ensino Fundamental. http://fazenda.ufsc.br/files/2011/11/Hortas-Escolares.rar
Contribuições
Todos os autores auxiliaram na concepção e escrita dos conteúdos. Notas:
1 – Núcleo de Estudos em Permacultura/UFSC – neperma.ufsc@gmail.com.
2 – Empresa de Pesquisa Agropecuária e Extensão Rural de Santa Catarina.
3 – Saiba mais em Agrotóxicos, seus Resíduos e Embalagens (Brasil, 2010).
4 – Saiba mais em Medicamentos, seus Resíduos e Embalagens (Brasil, 2010).
5 – Saiba mais em Pilhas e Baterias (Brasil, 2010).
6 – Acessível em: https://www.youtube.com/live/mVEgHFJDsQI?si=QAHlc1WcGp7SZkWh

